麻辣社区-四川第一网络社区

校外培训 高考 中考 择校 房产税 贸易战
阅读: 4116|评论: 5

[转帖] 郑州“花34亿给河道贴瓷砖”?回应:已关注到质疑声音,正开会讨论

[复制链接]

发表于 2023-7-8 10:42 | 显示全部楼层 |阅读模式
         “花34亿给河道干挂大理石”一事近日引发热议。
打赏

微信扫一扫,转发朋友圈

已有 0 人转发至微信朋友圈

   本贴仅代表作者观点,与麻辣社区立场无关。
   麻辣社区平台所有图文、视频,未经授权禁止转载。
   本贴仅代表作者观点,与麻辣社区立场无关。  麻辣社区平台所有图文、视频,未经授权禁止转载。

 楼主| 发表于 2023-7-8 10:45 | 显示全部楼层
  7月6日,红星新闻记者从郑州市城乡建设局组织宣传部获悉,此前确实就金水河道综合整治发布过招标公告,局里已关注到网友质疑的声音,正在开会讨论。对于金水河道干挂大理石砖是否合理,该工作人员表示稍后会回复。7月7日,记者再次致电,该工作人员仍表示稍后会回复。但截至发稿前,记者未获回应。
1000

  ↑视频截图

  7月6日,有多个网络社交账号发布信息称,河南郑州投入34亿元给金水河22公里河道干挂大理石砖,被网友调侃“花34亿给河道干挂大理石”。视频显示,多位工人正在河道内贴砖,河道中只有少量积水。多位网友质疑:河堤挂上大理石砖对防洪是否有用?在河道挂石材长期是否会结实?干挂的大理石砖如果掉落堆积,抗洪的设备关键时刻是否会成为制造洪水的麻烦?



  7月6日,郑州市金水河河道施工的一位工人向红星新闻记者介绍,他在6月底接到了在金水河道干铺石头的活,铆钉固定在河道上后,再挂上石砖。

  据了解,2021年底,河南当地媒体曾探访过现场。报道称金水河发源于郑州市新密梅山北黄龙池,由西南向东北穿越郑州市区,流经市内4区,全长28.2公里,流域面积130.5平方公里,最终流入东风渠。金水河曾因管理缺失成为臭水沟,从1994年开始,郑州市委、市政府就决定在前20年历届政府对其治理的基础上,投资一亿多元,对金水河进行疏通,加固河堤,并在河道两岸分段种植绿化。

  报道称,郑州市城区河道管理处工作人员介绍,在“7·20”郑州特大暴雨中,造成了河道护坡坍塌174处,部分铁桥、桥墩锈迹严重。此外,金水河紫荆山路桥东南侧出现严重河坡塌方,长约200米,面积约1400平方米,鉴于金水河整治工程即将实施,为避免重复建设,根据设计方案,在确保河道正常泄洪和安全的前提下,此处应急抢险采用“吨袋+沙袋”微处理方式。相信通过综合整治,金水河将有一个质的提升。

  郑州市金水河道干挂大理石砖是否合理?7月6日,红星新闻记者从郑州市城乡建设局组织宣传部获悉,此前确实就金水河道综合整治发布过招标公告,局里已关注到网友质疑的声音,“领导正在宣传部开会讨论”。对于金水河道干挂大理石是否合理,该工作人员表示不方便回复,稍后领导开会结束会回复。7月7日,记者再次致电,该工作人员仍表示稍后会回复。但截至发稿前,记者未获回应。

1000

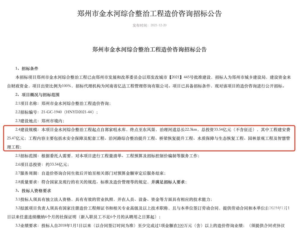
  ↑2021年底,郑州市公共资源交易中心发布了《郑州市金水河综合整治工程勘察设计招标公告》

  红星新闻记者在郑州市公共资源交易中心查询得知,2021年底,郑州市公共资源交易中心发布了《郑州市金水河综合整治工程勘察设计招标公告》(以下简称《公告》),当地媒体称这标志着郑州市即将对金水河进行综合整治。该《公告》由郑州市发展和改革委员会以郑发改城市【2021】445号批准建设,招标人为郑州市城乡建设局,建设资金来自财政资金,项目出资比例为100%,招标代理机构为河南省亿达工程管理咨询有限公司。

  《公告》显示,此次金水河综合整治工程起自郭家咀水库,终点至东风渠,治理河道总长22.3km,总投资33.54亿元(不含征迁),其中工程建安费25.47亿元;工程内容主要包括水安全保障及配套工程、沿河路综合整治提升工程、桥梁恢复提升工程、水质保障与生态恢复工程、园林景观工程及智慧管理工程。但上述公告和报道未详细介绍整治工程的具体规模和内容,未涉及大理石砖的适用范围。

  红星新闻记者蔡晓仪

  编辑郭宇责编邓旆光

 楼主| 发表于 2023-7-8 14:25 | 显示全部楼层
1000

↑网传截图

发表于 2023-7-8 14:41 | 显示全部楼层
有利于农民工增加收入的正确举措!

发表于 2023-7-8 15:56 | 显示全部楼层
以前说笑话给珠峰装电梯,给长城贴瓷砖,你们给落实了。

发表于 2023-7-9 21:33 | 显示全部楼层
钱多了,用不完,面子工程。花这么多钱去贴瓷砖,还不如多搞点民生工程,解决老百姓的实际问题。
高级模式 自动排版
您需要登录后才可以回帖 登录 | 注册

本版积分规则

复制链接 微信分享 快速回复 返回顶部 返回列表 关闭