麻辣社区-四川第一网络社区

校外培训 高考 中考 择校 房产税 贸易战
阅读: 9997|评论: 24

[相如·茶馆] 【蓬安建设】——投资4.27亿!蓬安锦屏镇、相如故城片区即将改造——

[复制链接]

2014年度优秀版主 2015年优秀版主 2016年优秀版主 2017年优秀版主 2018年优秀版主 2019年优秀版主 2021年优秀版主 2022年优秀版主 2024年优秀版主

发表于 2023-5-14 21:18 | 显示全部楼层 |阅读模式
640.png
蓬安锦屏镇
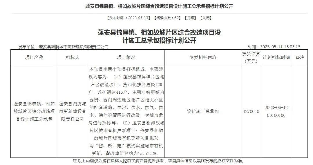
项目名称:蓬安县锦屏镇、相如故城片区综合改造项目设计施工总承包
招标人:蓬安县鸿腾城市更新建设有限责任公司
项目概况:本项目由两个项目打捆组成,主要建设内容为:(1)蓬安县锦屏镇片区棚户区改造项目:货币化按照居民120户,改扩翻建415户。主要对锦屏镇内西街、西门周边地区棚户区相关小区的配套道路、雨污、供水、供气、供电、通信等管网进行改造,对城市危房进行拆除等。(2)蓬安县相如故城片区城市有机更新项目:蓬安县相如故城片区城市有机更新项目拟采用“留、改、建”模式实施城市有机更新,留改建比例约为15:57:28。
投资估算(万元):42700.0
计划招标时间:2023-06-12
640.jpg
来源:市公共资源交易中心

打赏

微信扫一扫,转发朋友圈

已有 79 人转发至微信朋友圈

   本贴仅代表作者观点,与麻辣社区立场无关。
   麻辣社区平台所有图文、视频,未经授权禁止转载。
   本贴仅代表作者观点,与麻辣社区立场无关。  麻辣社区平台所有图文、视频,未经授权禁止转载。

2014年度优秀版主 2015年优秀版主 2016年优秀版主 2017年优秀版主 2018年优秀版主 2019年优秀版主 2021年优秀版主 2022年优秀版主 2024年优秀版主

 楼主| 发表于 2023-5-14 21:19 | 显示全部楼层

发表于 2023-5-15 08:50 | 显示全部楼层
发表于 2023-5-15 08:50 来自麻辣社区客户端 | 显示全部楼层
锦屏建设好了比哪个位置都漂亮 那么大条江

发表于 2023-5-15 18:05 | 显示全部楼层
动辄几个亿,总不见效益,乡镇公路烂得一逼,可惜了!

发表于 2023-5-15 18:25 来自麻辣社区客户端 | 显示全部楼层
发表于 2023-5-15 19:17 | 显示全部楼层
发表于 2023-5-15 19:53 | 显示全部楼层
哈哈
看不出来
把鸡蛋放在一个蓝子
一把梭
来一把大的
赢了大家一起吃肉
输了大家回农村去!
种哪一亩三分地去
·······
发表于 2023-5-15 20:31 来自麻辣社区客户端 | 显示全部楼层
先把延期交房问题解决再说,一天东搞西搞,搞的些啥名堂
发表于 2023-5-15 22:01 | 显示全部楼层
阿郎在流浪 发表于 2023-5-15 19:53
哈哈
看不出来
把鸡蛋放在一个蓝子

哈哈
要想赢得未来
要看清和认清现实
用有限的资源
创造无限的奇迹
才能使你手里的资产不贬值过快!
那就是国家提出的利用好国家的资源
···········

发表于 2023-5-16 09:28 | 显示全部楼层
最佳城市走向是把河舒连为一体,建一条十里长街道,那才是高大上。

发表于 2023-5-16 17:37 | 显示全部楼层
雨季要来了,赶紧弄一下,几个亿资金,涨水以后,就说几个亿被水冲跑了,高招!
发表于 2023-5-16 19:59 | 显示全部楼层

发表于 2023-5-17 01:33 来自麻辣社区客户端 | 显示全部楼层

发表于 2023-5-19 08:48 来自麻辣社区客户端 | 显示全部楼层

发表于 2023-5-19 11:21 | 显示全部楼层
漂泊蓬安人 发表于 2023-5-15 18:05
动辄几个亿,总不见效益,乡镇公路烂得一逼,可惜了!

蓬安交通是短板。

发表于 2023-5-19 13:27 来自麻辣社区客户端 | 显示全部楼层
大枫歌 发表于 2023-5-16 09:28
最佳城市走向是把河舒连为一体,建一条十里长街道,那才是高大上。

锦屏两里都连不起来,还连得起来十里用什么连?

发表于 2023-5-24 13:57 | 显示全部楼层
别再折腾文旅了,花了那么多钱,领导进去几个了,GDP垫底,把徐家方向,罗家方向,福德方向,高坪方向的几条路好好弄一下,改善老百姓的通行,注重工业,扶持农业,比什么都好!

发表于 2023-5-24 15:41 | 显示全部楼层
蓬安有钱,随便一加,22.229亿投资,蓬安将旧貌变新颜。
高级模式 自动排版
您需要登录后才可以回帖 登录 | 注册

本版积分规则

复制链接 微信分享 快速回复 返回顶部 返回列表 关闭